Sold For $5,633
*Includes Buyers Premium
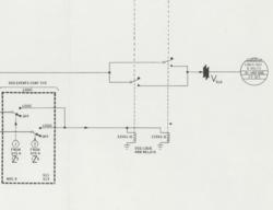
Flown Sequential Power Distribution (SEQ PWR) schematic carried into lunar orbit aboard the Command Module Odyssey during the Apollo 13 mission, 20.5 x 10.5, signed and flight-certified in black ballpoint, "Flown to the moon on board Apollo 13, Fred Haise, LMP" and "James Lovell, CDR Apollo 13." Originating from the CSM Systems Data flight manual, the schematic, with tab marked "SEQ PWR DISTR," diagrams the connections and pathways relative to the RCS (Reaction Control System), EPS (Electrical Power System), Sequential Events Control System, and the LM Docking Events Controllers. In fine, folded condition.